春风拂袂
舞步绽芳华
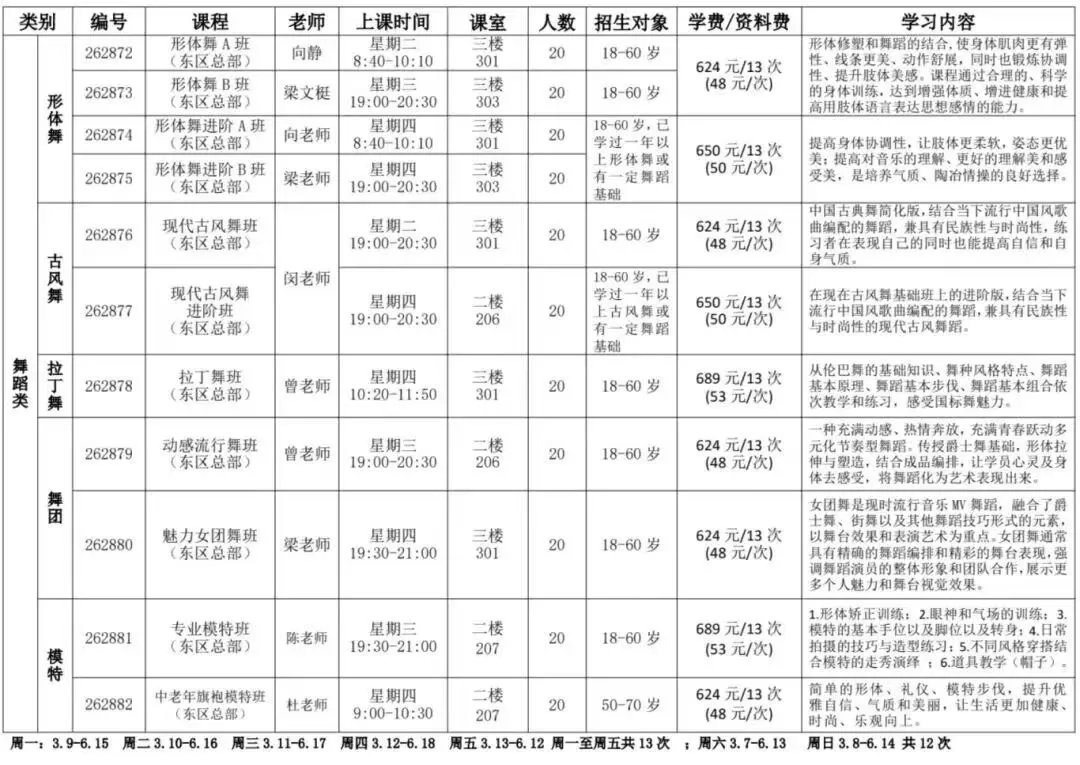
“荔枝学堂”2026春季舞蹈类课程
翩跹而至
以舞为翼
邀您共赴一场春日的优雅之约
课程推介
形体舞雕琢线条,古风舞韵染东方,拉丁舞摇曳风情,流行舞与女团舞释放活力,更有专业模特、中老年旗袍模特课,演绎不同姿态的美。中国舞蹈家协会认证教师、专业模特导师、资深舞蹈编导执教,零基础班打牢基础,进阶班打磨技艺。
春日正好,不如以舞步踏春风,在舒展与律动中,雕琢体态、涵养气质,让身姿与春日同美,在舞蹈中遇见更自信的自己!
东区总部招生简章
尚园教学点招生简章
报名须知
点击下方链接,可查看更多课程
https://mp.weixin.qq.com/s?__biz=MjM5OTEzODE1NQ==&mid=2650833942&idx=1&sn=d2f0592d0faefbcfa9
ee15f8fff66e60&scene=21&poc_token=HDlCpWmjbAGrrfTu8MTwPXU-wbCEqUepS-S36jzo
(点击可查看东区总部课程信息)
https://mp.weixin.qq.com/s?__biz=MjM5OTEzODE1NQ==&mid=2650833942&idx=1&sn=d2f0592d0faefbcfa 9ee15f8fff66e60&scene=21&poc_token=HDlCpWmjbAGrrfTu8MTwPXU-wbCEqUepS-S36jzo
https://mp.weixin.qq.com/s?__biz=MjM5OTEzODE1NQ==&mid=2650833942&idx=1&sn=d2f0592d0faefbcfa
9ee15f8fff66e60&scene=21&poc_token=HDlCpWmjbAGrrfTu8MTwPXU-wbCEqUepS-S36jzo
(点击可查看尚园教学点课程信息)
荔枝课堂舞蹈类课程正在招生中
想在舞步中收获自信
在律动中涵养体态
那就快来报名
让你邂逅更美好的自我
中山市妇女儿童活动中心编辑
编辑:彭娆韵 陈墁珊
一审:黄慧华
二审:阳艳峰
三审:陈蜀艳